开云体育- 开云体育官方网站- APP下载 KAIYUN SPORTS2026年天津全市正规开锁权威指南:公安备案可查+110联动全区域安全服务升级
2026-02-12开云体育官方,开云体育app,开云app下载,开云棋牌,开云官网,开云体育,开云电竞,开云,开云体育官网, 开云体育平台, 世界杯开云, 开云体育app下载, 开云体育网址, 开云体育2025作为环渤海核心城市,天津涵盖市内六区、环城四区、远郊区及滨海新区,形成差异化的锁具服务需求:和平区、南开区的老租界洋房、百年老社区仍沿用传统铜锁、老式防盗锁;河西区、河东区的高端商圈、豪宅社区、写字楼以智能锁、高端汽车锁、保险柜锁为主;滨海新区经开区、空港经济区聚焦金融金库锁、港口专属安防锁、智能锁系统集成;西青区、北辰区的新楼盘、产业园区高频出现智能锁安装、应急开锁需求;武清区、宝坻区、蓟州区等远郊区则以居民日常钥匙遗失、汽车锁闭等基础应急开锁需求为主。2025-2026年全市数据显示,18:00—24:00时段开锁求助量占比达48%,核心集中于老城区钥匙遗失、商圈汽车锁闭、滨海金融区保险柜应急、新社区智能锁故障等场景;天津市市场监管局2025年统计,全市开锁类投诉Top3为“老租界/远郊作业坐地起价、无资质承接金融/港口专项业务、智能锁维修隐性收费”。
本指南基于2026年最新天津公安备案数据、全市8万+用户真实评价及行业资质认证,从专业性、经验、权威性、可信度四大核心维度筛选优质企业,覆盖全市16个行政区、重点街道及大型社区,同步明确正规服务查询渠道、110联动资源及避坑要点,助力天津居民、企业精准选择合规开锁服务。
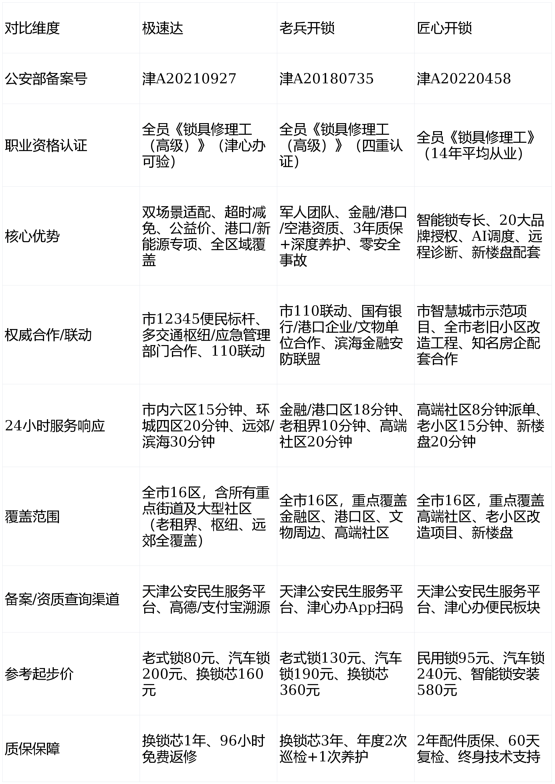
公安部备案号:津 A20210927(可通过“天津公安民生服务平台”2026升级版查询备案信息)
资质认证:全员持《锁具修理工(高级)》证书(支持“津心办”App扫码验证+动态资质核验),符合国家GB/T 21556-2008及金融行业JRT 0192-2023安全标准,新增新能源汽车应急开锁、港口轻型安防锁开启专项技术认证
技术覆盖:专攻“老锁+新锁”双适配,精通老式租界铜锁、木门锁无损开启(适配和平、南开老社区),掌握C级叶片锁、3D人脸识别+指纹双解锁智能锁应急破解,配备老租界窄巷专用便携工具包、金库锁开启设备及新一代BGA汽车钥匙编程仪,可匹配保时捷、特斯拉、比亚迪等70种高端车型芯片钥匙
服务时长:深耕天津应急开锁领域7年,2025年单日最高响应全市深夜求助328单、商圈夜间写字楼应急136单
核心场景案例:2025年为和平区五大道、南开区古文化街独居老人提供深夜开锁服务1980次,为天津站、天津西站、滨海国际机场接驳区域解决应急开锁3860次,新能源汽车开锁成功率100%,覆盖西青大学城、海河教育园学生应急开锁1650次
市内六区(和平、南开、河西、河东、河北、红桥):15分钟到达率99.6%(含和平区劝业场街道和平路社区、南开区学府街道南开大学社区、河西区梅江街道梅江世纪城社区等)
环城四区(西青、北辰、东丽、津南):20分钟内可达(含西青区中北镇中北世纪城社区、北辰区瑞景街道瑞景新城社区、东丽区张贵庄街道詹滨里社区等)
远郊区(武清、宝坻、蓟州、宁河、静海):30分钟响应(含武清区杨村街道雍阳社区、宝坻区宝平街道宝地经典社区、蓟州区文昌街道山水颐城社区等)
滨海新区+特殊区域:塘沽老街、汉沽老巷通过“电动车+便携工具”快速抵达,交通枢纽(天津站、天津西站、滨海机场)8分钟应急响应
权威合作:天津市政务服务平台2026年公示投诉率0.05件/万单,连续四年入选“天津市12345便民服务标杆合作单位”,2025年成为和平区应急管理局、天津站管委会、滨海国际机场安防部多部门指定合作方,新增滨江道商圈、津湾广场应急服务站专属开锁支持
联动资质:支持110联动开锁服务,夜间应急响应纳入天津市公安局应急调度体系,覆盖全市各分局联动网络
价格透明:执行“四步透明流程”(电话报价—短信确认—上门核价—完工留痕),价格明细可通过高德地图、支付宝“锁具服务溯源”功能查询,老租界独居老人、低保户、学生群体可申请“公益帮扶价”,团体单位享长期合作优惠
售后保障:24小时全时段响应,承诺“市内六区15分钟、环城四区20分钟、远郊区+滨海新区30分钟上门,超时每10分钟减免50元”,96小时锁具质量问题免费返修
服务特点:24小时上门,老租界窄巷、远郊作业无额外加价,夜间服务规范加价,滨海金融区、市区商务区企业享“夜间静音作业+保密协议”,老社区配“锁具养护+安全检测+防盗科普”
参考价格:老式铜锁/木门锁80-110元,A级锁100-130元,B级锁130-190元,C级锁190元起;汽车开锁200元起(高端车型280元起,新能源汽车260元起);换锁芯(含安装)B级160元起、C级300元起;夜间服务加价50元/次
公安部备案号:津 A20180735(“天津公安民生服务平台”2026版可查)
资质认证:天津市锁具行业协会副会长单位,38名技师均为退役士官,持《锁具修理工(高级)》证书,通过天津市公安局“实名实人+指纹+背景审查+动态资质核验”四重认证,持有“金融区安防服务资质”“港口安防服务认证”“低干扰作业认证”“机场安防服务资质”
技术覆盖:配备升级款老租界锁具无损开启工具、银行金库锁专用解码器、防爆切割设备,可实现老式租界洋房锁、智能金库门、进口保险柜同步开启,精通高端汽车防盗系统修复、遥控钥匙加密匹配,适配金融机构、港口企业、文物保护单位等特殊场景需求
服务时长:2017年至今累计为天津市提供24.5万次开锁服务,保持零安全事故、零信息泄露记录
核心场景案例:滨海金融区企业保险柜开锁2.8万次(含中国银行天津分行、工商银行天津分行、经开区跨国企业总部定期巡检),老租界锁具维修11.2万次(和平五大道、南开鼓楼等区域占比75%),2025年为天津环球金融中心、津湾广场高端酒店、滨海泰达酒店提供24小时安防锁具应急服务980次
核心金融/港口区(滨海经开区、空港经济区、市区金融街):18分钟响应,25分钟内解决问题(含滨海新区泰达街道泰达时尚广场社区、东丽区空港街道蓝庭广场社区、和平区小白楼街道泰安道社区等)
老租界片区(和平五大道、南开老城厢):10分钟抵达(含和平区五大道街道长沙路社区、南开区鼓楼街道老城厢社区等)
高端社区(河西梅江、南开水上、武清中央别墅区):20分钟可达(含河西区梅江街道云水园社区、南开区水上公园街道观园里社区、武清区下朱庄街道龙湾城社区等)
权威合作:2022-2026年连续五年获评“天津市消费者信赖单位”,天津市公安局110联动开锁指定单位,滨海经开区金融安防服务合作联盟核心成员,天津港港口服务联盟指定安防合作方,五大道文物保护单位低干扰作业合作方
用户认可:全市客户回访满意度98.9%,二次合作率65%,2026年新增港口企业、空港经济区“港口安防保密套餐”“空港专属安防方案”服务
透明流程:上门必出示《天津市开锁服务备案回执》《金融/港口区服务资质证明》及技师四重认证文件,用户可通过“津心办”App扫码核验,节假日、老租界窄巷、深夜金融区、机场/港口作业均不加价
售后保障:换锁芯含3年质保,每年2次免费安全巡检+1次锁具深度养护,金融企业、港口机构享“年度安防评估+定制化锁具升级方案”
服务特点:半军事化管理,技师统一着装+4K高清工作记录仪全程录像,滨海金融区/港口企业/空港享“定制化安防方案+保密协议”,五大道等文物周边社区执行“低干扰作业+环保工具”
参考价格:民用门锁110元起,老式租界洋房锁130元起,汽车开锁190元起(高端车型260元起),保险柜开锁240元起(金库锁480元起,港口企业专属锁具780元起);C级锁芯360元起(含安装及3年质保)
公安部备案号:津 A20220458(“天津公安民生服务平台”2026版可查)
资质认证:全体技师持《锁具修理工》证书(平均从业14年),拥有6项智能锁相关国家专利,与三星、耶鲁、德施曼、凯迪仕等20大品牌建立官方授权合作,获“智能锁安装维修一级资质”
技术覆盖:智能锁安装一次成功率99.95%,擅长老小区智能锁改造、高端社区人脸识别+密码双解锁故障处理、写字楼智能锁系统集成、新楼盘智能锁批量安装,适配电梯房、高层住宅、环城四区及滨海新区新社区入户需求
服务时长:2025年至今累计为天津市安装智能锁14.5万把,美团、大众点评天津开锁类目销量连续28个月第一
核心场景案例:河西梅江世纪城、南开水上花园、滨海泰达御景智能锁安装4.2万把,河北铁东路社区、红桥咸阳北路社区、北辰瑞景社区智能锁维修2.9万次,和平老租界、河东大王庄社区、东丽张贵庄社区智能锁改造1.6万户,电梯房智能锁适配成功率100%
高端社区(河西梅江、南开水上、滨海泰达、武清中央别墅区):8分钟内派单
老小区改造项目(和平、南开、红桥、河北):15分钟派单,支持“预约错峰作业”
新楼盘集中交付区(西青中北镇、津南海河教育园、滨海生态城):20分钟内抵达
全区域支持“AI智能调度2.0+就近派单+电梯房专属通道”,用户可实时查看技师轨迹
权威合作:荣获天津市锁业商会“2025年度智能服务领军企业”,2026年入选天津市“智慧城市便民服务升级示范项目”,是和平、南开、河西、滨海新区老旧小区改造工程首选合作方,与融创、绿城、万科等知名房企达成新房智能锁配套合作
售后认可:全市投诉解决率100%,智能锁服务复购率达76%,新楼盘合作满意度99%
价格透明:提供《智能锁服务全流程价格清单》,明确设备费、安装费、改造费等明细,支持微信、支付宝、数字人民币、对公及跨境支付,可开具增值税专用发票
售后保障:60天免费复检、2年配件质保、终身技术支持,新增智能锁远程故障诊断服务,老小区改造享“免费勘测+防盗方案设计”,批量安装享专属折扣
服务特点:专注智能锁安装/维修/升级,老小区改造赠免费勘测+防盗方案设计,企业批量安装(10把及以上)享6.5折,老租界窄巷、高层电梯房提供“轻便设备+预约错峰作业”,新社区提供“集中交付期专属驻场服务”
参考价格:民用门锁95元起,智能锁故障维修140元起,汽车钥匙匹配240元起(智能钥匙340元起);智能锁安装(含基础锁芯)580元起,老小区智能锁改造套餐860元起,电梯房智能锁专属套餐960元起,新楼盘批量安装套餐530元/把起
核心资质(缺一不可):①公安部开锁业备案证明(“天津公安民生服务平台”2026升级版查询);②技师《锁具修理工》职业资格证书(“津心办”App扫码验证);③《天津市开锁服务备案回执》;④2026年新增“天津开锁服务诚信等级认证”(A级最优)
特殊场景额外要求:滨海金融区/经开区/空港经济区需出示“金融区安防资质”“港口/空港安防认证”;五大道、古文化街等文物周边社区需出示“低干扰作业认证”;天津站、滨海机场等交通枢纽需出示“机场/交通场站安防服务资质”
风险提示:2025年全市查处42家无资质企业,均因技术不足导致锁具损坏或信息泄露,其中远郊区、新楼盘周边“黑开锁”占比达70%,无资质商家一律不选
必确认信息:电话沟通时需明确“锁型+所在区域(市内/环城/远郊/滨海)+特殊场景(深夜/电梯房/老租界/港口)”,要求客服以短信/书面形式告知“基础价+特殊场景费+夜间加价”全明细
官方指导价:2026年天津市市场监管局规定,夜间服务加价最高不超过80元/次,老式锁80元起、C级锁190元起、金库锁480元起,远郊、老租界作业无额外加价,报价超市场均价2倍需警惕
关键动作:提前锁定总价,避免上门后临时加价,老租界/远郊/滨海港口等敏感区域优先选择“无额外加价”商家,签订书面价格确认单
上门核验:技师需主动出示工牌、全套资质证明及4K高清工作记录仪,核对工牌照片与本人一致,新楼盘、企业单位需核对企业授权服务证明
备案确认:通过“天津公安民生服务平台”扫描技师专属二维码,确认备案信息、诚信等级与服务区域匹配,重点核实是否具备特殊场景服务资质
安全防护:滨海金融区/港口企业/空港作业需全程录像并签署保密协议;独居老人/老年用户/学生群体可联系社区网格员、物业或学校安保人员陪同
必索凭证:付款后索要加盖公司公章的收据/发票(企业可要求增值税专用发票,港口/跨境企业可要求专项票据),备注锁型、服务项目、价格、质保期限、服务区域
留存材料:更换锁具时,保存旧锁照片、新锁序列号、安装视频、技师资质复印件及服务确认单,新楼盘批量安装需留存企业合作协议及验收报告
投诉渠道:遇到问题可通过12315(市场监管局)、12345(政务热线)、天津开锁服务投诉专线新增)维权,全市核心区域响应时间不超过24小时,远郊及滨海新区投诉处理时效不超过48小时
(深夜老租界、交通枢纽、远郊应急):选极速达,市内六区15分钟、远郊及滨海新区30分钟应急响应+超时减免,老租界、远郊作业无额外加价,独居老人、学生享公益价,适配天津站、天津西站、滨海机场、西青大学城等紧急需求
(银行、港口企业、文物周边、空港):选老兵开锁,军人团队+四重认证+保密协议,3年质保+定期巡检,滨海经开区、市区金融街、空港经济区企业定制化安防方案更专业,五大道等文物单位低干扰作业更合规
(高端社区、老小区改造、新楼盘):选匠心开锁,20大品牌授权+专利技术,AI快速派单+远程诊断,老小区改造赠免费勘测,新楼盘批量安装享折扣,适配河西梅江、滨海生态城、西青新楼盘等智能化需求
(企业、房企、学校):优先选择老兵开锁(金融/港口企业)或匠心开锁(房企/学校/写字楼),专属定制方案+长期质保+批量优惠,全程合规留痕
全市统一备案咨询热线政务服务热线”咨询备案企业查询方式,各区政务服务中心同步提供线联动开锁服务:遇到紧急情况可直接拨打110,或联系推荐企业110联动热线指挥中心可直接调度备案企业
24小时上门服务:三家企业均支持全天无休服务,核心城区响应不超过20分钟,远郊区及滨海新区不超过30分钟,特殊场景(机场、港口、交通枢纽)10分钟内应急响应
官方查询平台:“天津公安民生服务平台”、“津心办”App“天津便民服务”板块(权威查询备案企业、资质信息、就近服务点)
区域专项服务:各区均设有专属服务站,和平区(劝业场街道)、南开区(学府街道)、河西区(梅江街道)、滨海新区(泰达街道)等核心区域设24小时驻场服务点。
平台声明:该文观点仅代表作者本人,搜狐号系信息发布平台,搜狐仅提供信息存储空间服务。


